Threat Hunting Agent
Registered Name
Threat Hunting AgentPlaybook File
PLAYBOOK/Case_Threat_Hunting_Agent.pyFunction Introduction
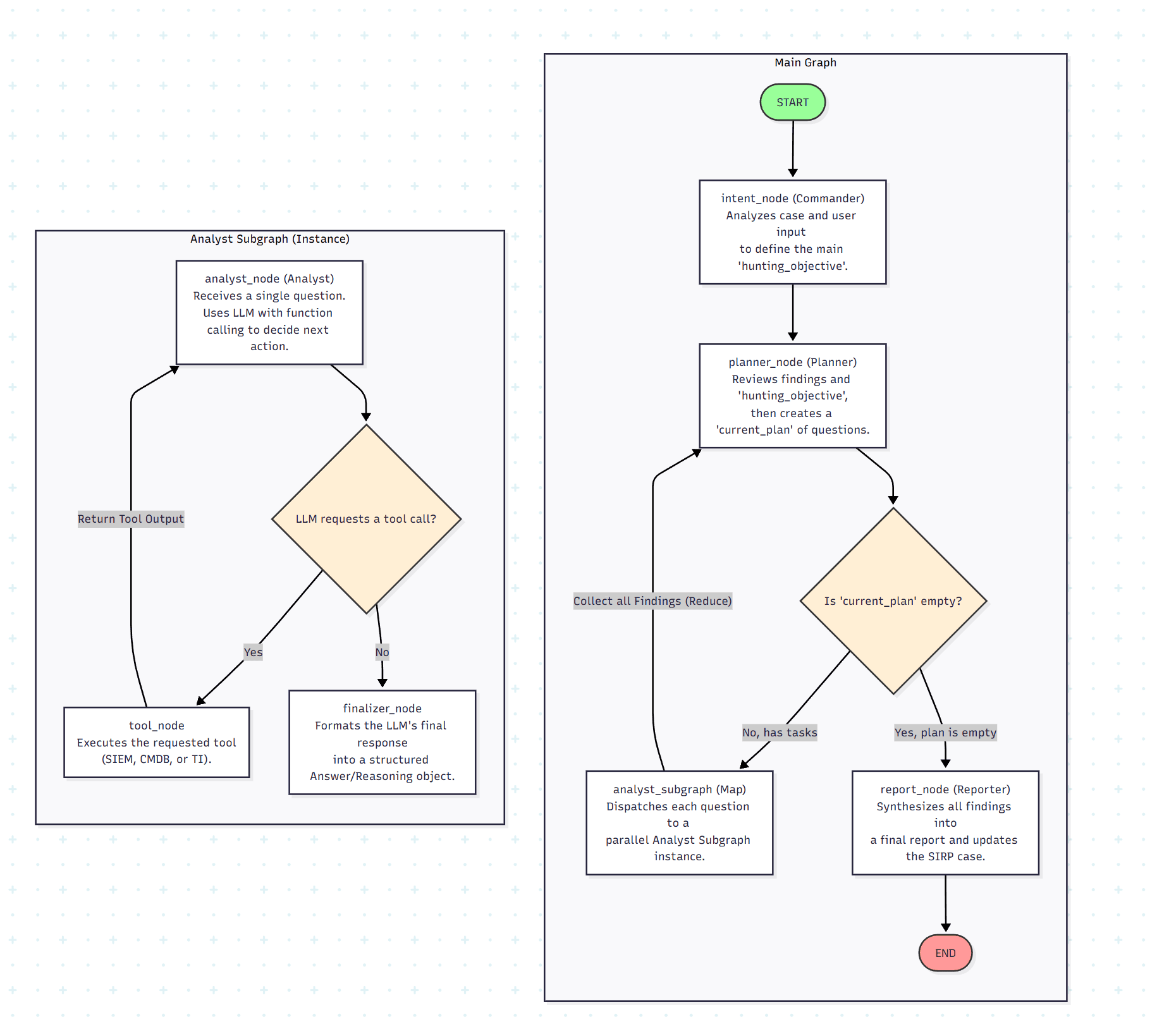
A general-purpose threat hunting agent that executes threat hunting tasks and outputs threat hunting reports based on Case-related information and user intent.

Execution Effect


Development Guide
- For data queries and operations of external tools (SIEM/CMDB/TI platforms, etc.), refer to the
analyst_nodetool binding section.
python
base_llm = llm_api.get_model(tag=["powerful", "function_calling"])
llm_with_tools = base_llm.bind_tools([SIEMAgent.search, CMDBAgent.query_asset, TIAgent.lookup])
response = llm_with_tools.invoke(messages)- The current agent is general-purpose and can perform threat hunting for any type of Case. If customized threat hunting is required for specific Case types, the
Planner_System.mdfile can be modified to adjust the agent's planning logic and execution steps. - If a fixed report format is required,
Report_System.mdcan be modified.